尊敬的客户:
为进一步优化我行信用证业务服务,提升定价管理的精细化与灵活性,更好地匹配客户差异化需求,我行拟对部分信用证业务手续费的收费标准进行调整,由原固定费率调整为区间浮动费率。
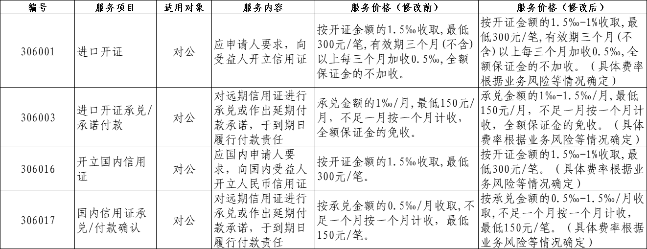
一、调整详情

二、实施日期
本收费标准的调整计划自2026年4月4日起正式实施。
三、其他事项
我行保留根据市场情况、监管要求及内部管理需要,对上述费率区间及优惠政策进行进一步调整和解释的权利,调整时将依法依规履行告知义务。
感谢您长期以来对我行的信任与支持,如有任何疑问,请致电我行客服热线40066-98588进行咨询。
特此公告。
青岛银行股份有限公司
2026年1月4日
鲁公网安备 37021202001586号
鲁ICP备06013167号-1
本网站支持IPv6访问